|
1144| 9
|
[M10项目] 小智小智,你在显微镜里看到了什么? |

|
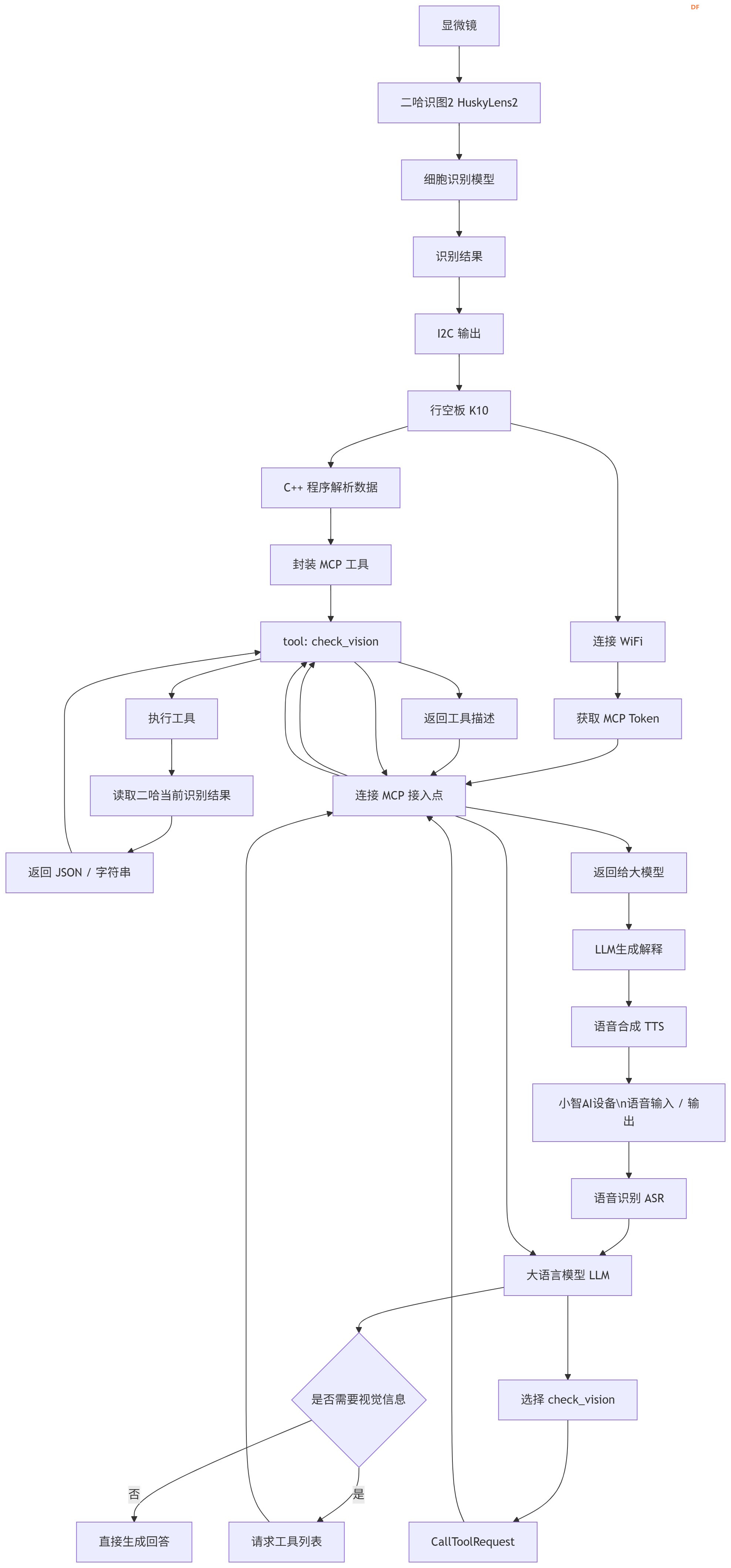
当显微镜遇上 MCP:让AI学会“看见”和“解释” 本文分享了将显微镜、二哈识图 2、行空板 K10 与小智 AI结合的创意实战,通过MCP 协议打通硬件视觉识别与大语言模型,实现显微镜下细胞等目标的自动识别、AI 智能解读与语音播报。项目以行空板 K10 为中间节点,封装 MCP 工具对接小智 AI,让用户可通过语音交互,让 AI 实时 “看见” 显微镜视野并给出专业科普解释,完整实现从视觉识别到自然语言讲解的全流程,为创客教育与智能硬件联动提供可复刻的实战方案。 之前我们做了一个显微镜的 demo,我看到很多的小伙伴也复刻了,特别是狄勇老师在这个基础上做了一个更酷炫的作品(基于“二哈识图2”的传统显微镜AI智能化改造:模型训练 DF创客社区)。深深的刺激了我。我觉得我们应该做一个更酷炫的项目来回应。但是怎么做呢?我一筹莫展。 我想到的解决方案是让二哈识图2 和大语言模型的结合。 ![]() 首先我想到的是利用我们二哈识图 2 的 mcp 服务器。二哈识图 2提供了相应的 mcp 服务。二哈识图 2 使用教程 HUSKYLENS 2 WIKI 目前的二哈识图2 的 mcp 服务更适合用电脑这些带操作系统的设备来操作。这固然是一个非常好的解决方案,但是对一个要经常到处走的项目来说,确实有些笨重。相信今后二哈识图 2 能提供更好的解决方案。 后来在玩小智的时候,我突然灵机一动,为什么不能让小智来帮忙回答显微镜的问题呢? 但是如何让小智能接入显微镜呢?我又一筹莫展了。我是修改小智的固件呢还是修改后端服务器的代码?我发现都非常的难以操作,特别是如果想让大家都能够用起来的话,这个操作会非常的麻烦。好在后来我发现小智开放了 mcp 的接入。小智AI配置MCP接入点使用说明(官方) 根据官方的教程,我们可以在小智的基础上利用本地设备进行 mcp 的调用。他的整个过程我画一个简单的流程图给大家解释一下。 ![]() 本系统由三个主要部分组成:显微镜识别模块、行空板 K10、以及小智 AI 设备。 行空板 K10 通过 I2C 接口连接二哈识图 2(HuskyLens2)。二哈内部已经部署了细胞识别模型,在显微镜对焦准确的情况下,可以直接识别当前视野中的细胞类型,并将识别结果通过 I2C 发送给 K10。 为了让小智 AI 能够获取这些识别结果,需要在 K10 上实现一个 MCP 接入程序。该程序基于原有 K10 程序进行扩展,主要增加以下功能: 1.网络连接能力
当用户向小智 AI 提问时,系统的处理流程如下: 1.小智设备接收用户语音,并转换为文本 2.大语言模型根据当前问题和角色设定进行分析 3.判断是否需要调用 MCP 工具获取外部数据 4.如果需要: •向 K10 请求工具列表 •根据工具描述选择合适工具(如 check_vision) •发起工具调用请求 5.K10 执行工具函数,从二哈读取当前识别结果,并返回数据 6.大语言模型接收数据后,生成最终回答内容 7.小智设备将回答内容转换为语音并输出给用户 该系统实现了:通过 MCP 协议,将 K10 上的传感器识别能力提供给大语言模型调用,并由大模型完成结果解释与语音输出。 好,接下来,我们就要改造我们的行空板 K10 的程序了。 我们的代码需要做以下改造: ![]() 就在刚刚我发现 DFRobot 官方就推出了 mind+关于小智mcp 客户端的模块,大家可以在扩展模块搜索并找到这个积木块,在 mind+ 2.0 中直接搜索“小智 MCP 客户端” ![]() 他的积木是这样的 ![]() 完整的代码可以看下面这个: ![]() 有些注意事项可以看下,这里需要填写关于工具的描述 ![]() 把这个程序上传到行空板 K10 上以后,就可以在小智上和我们的显微镜愉快的交流啦。 这里是一个测试案例。 调用MCP读取板载温度.rar 供大家学习。这里我把完整代码放出: 植物细胞.rar注意,当你使用时,请记得一定要填上相关的信息。 ![]() 相信 WiFi 相关的东西不用多介绍了,那我们这里来重点介绍下小智 mcptoken 相关的内容。 首先让我们登录进小智的平台,xiaozhi.me 登录进去后,就可以进入他的控制台。 ![]() 你可以在控制台里找到相关的智能体的配置,在这里我设计了一个 DFRobot 显微镜小助手的智能体,我们可以给他进行角色的配置,点击配置角色按钮,我们就能进入智能体的配置了。 ![]() 在角色配置的页面,你可以对其语言,音色,角色介绍等做你自己的设置。 ![]() 这里附上的是我对我的显微镜小助手的提示词,大家也可以根据自己的需要进行修改。我标黄的“我都必须调用获取check_vision的数据”对小智的回答有很大的影响,希望大家可以自己感受下。 描述 然后就是获取 MCP 接入点的信息了。点击获取 MCP 接入点按钮后可以进入 mcp 设置界面 ![]() 然后接入点地址其实就是积木块里需要整个复制进去的内容,我这里打开给大家看下,有那么多的内容,其实,你可以直接点击复制即可,然后粘帖在积木块的初始化 mcp 连接端点后的输入框中就好了。 ![]() 好的,然后你就可以上传你的代码到你的 k10 上了,接下来,你就可以在这个页面看到你的接入点已连接,然后还能看到你的相关工具出现在工具列表里。 ![]() (这里偷了个懒,没有用自己的图,用了人家的图,就是说明个意思) 接下来你就可以和你的小智愉快的讨论和显微镜相关的内容了。 好的,如果你看到这里,并跟着做到这里,相信你已经愉快的和小智聊起来了。 但和小智聊显微镜显然并不是结束。而是我抛出的一块砖,狄勇老师,你看到了吗?赶紧把你的玉拿出来吧。另外其他的小伙伴,也欢迎你们把你们的创意展现出来,让我震撼起来。 ![]() 有了这个积木工具,相信有更多的传感器,有更多的可能性都可以在小智中玩起来,让我们的同学有更多的好玩的想法可以实现,真正的让人工智能惠及每一个充满梦想的灵魂。 期待你们的关注,转发和点赞。当然如果有什么觉得不好的,也不要怕我会报复你,告诉我,我会改的。(才怪) |
沪公网安备31011502402448© 2013-2026 Comsenz Inc. Powered by Discuz! X3.4 Licensed